厚德
勵學
敦行
首頁
學校概況
學校簡介
學校領導
組織機構
校史沿革
教師簡介
新聞中(zhōng)心
校園新聞
學校公告
二中信息
德育之窗
班級文化
國旗下(xià)講話
家(jiā)長學(xué)校(xiào)
學生(shēng)資助中心
下(xià)載中心
德育信息
心理健康
教學科研
教研活動
教育科研
校園文(wén)化
學生活動
校友聯誼
優秀(xiù)學生
合作交流
國際課程中心(xīn)
國際交流項(xiàng)目
集團化辦學
招(zhāo)生信息
招生信息
高考升學
黨團工會
黨(dǎng)建工作
團委信息
二中工會
理論學習
教(jiāo)師風采
首頁
學校概況
學校簡介
學校領導
組織機構
校史沿革
教師簡介
新聞中心
校園新聞
學校公告
二中信息
德育之窗
班級(jí)文化
國(guó)旗下講話
家長學校
學生資助中心
下(xià)載中心
德育信息(xī)
心理健康
教學科研
教研活動
教育科研
校園文化
學生活動
校友聯誼
優(yōu)秀學生
合(hé)作交流
國際(jì)課程中心
國際交流項目
集(jí)團化辦學
招(zhāo)生信息
招生信息
高考升學(xué)
黨團(tuán)工會
黨建工作
團委(wěi)信息
二中工會
理論學習
教師風采
外國語分校
博望分校(xiào)
鄭蒲港分校
新聞中心
校園新聞
學校公告
二中信息
學校(xiào)公告
您現在的位置(zhì):
首頁
-
新聞中心
-
學校公告
-
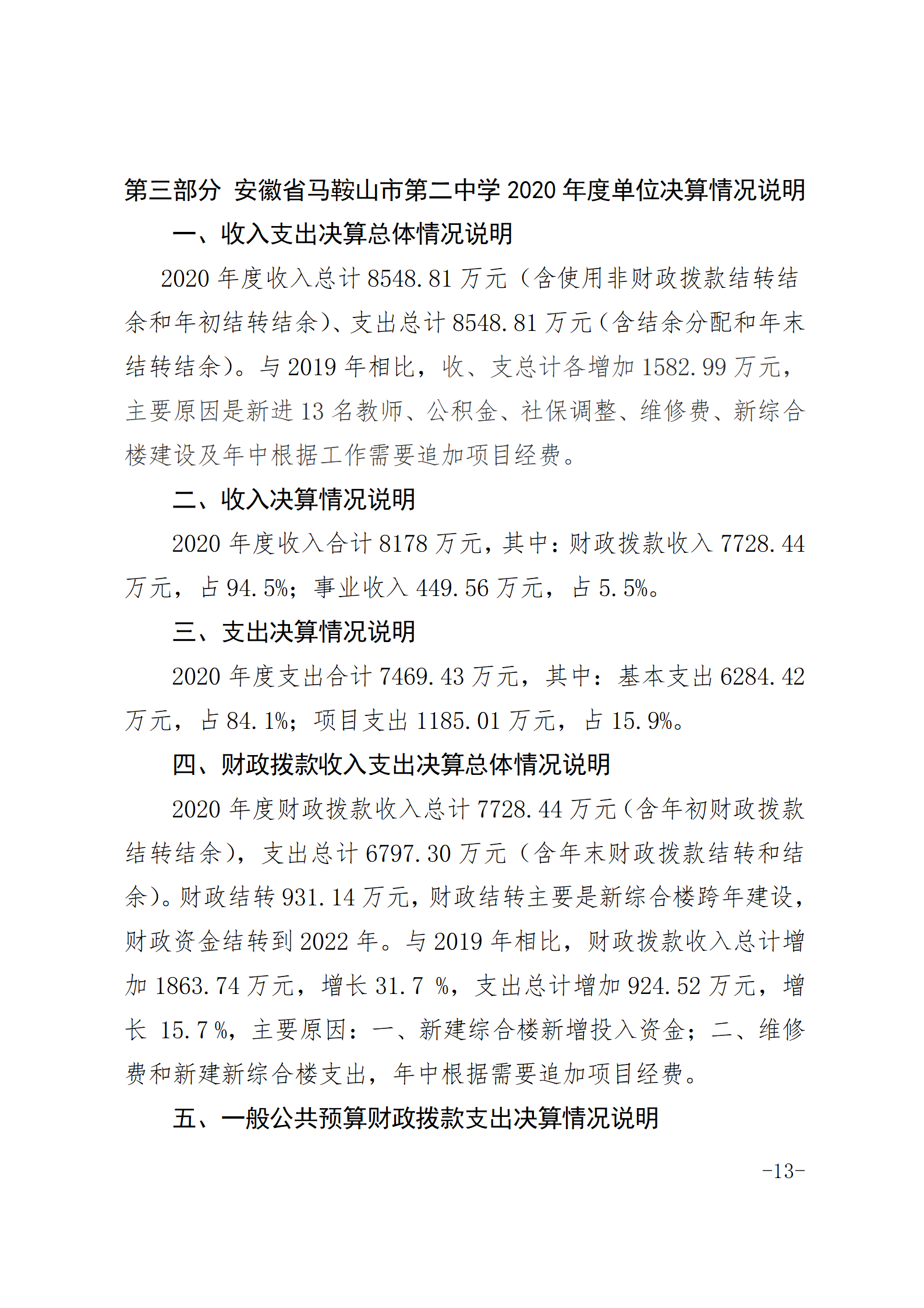
安徽省馬鞍山市第二中學(xué)2020年度單(dān)位決算
安徽省馬鞍山市第二中學2020年度單位決算
發布時間:2021-09-27
來源:
閱讀次數: 次
上一條:安徽省馬鞍山市第二(èr)中學2020年度一般(bān)公共預算財政撥款“三公”經費支出(chū)決算情況說明
下一條:安徽省馬鞍山市(shì)第二中學2020年度一般公共預算財政撥款“三公”經費支出決算情況說明
▲
Top
网站地图
91视频网站_91视频入口_www.91_黄色91